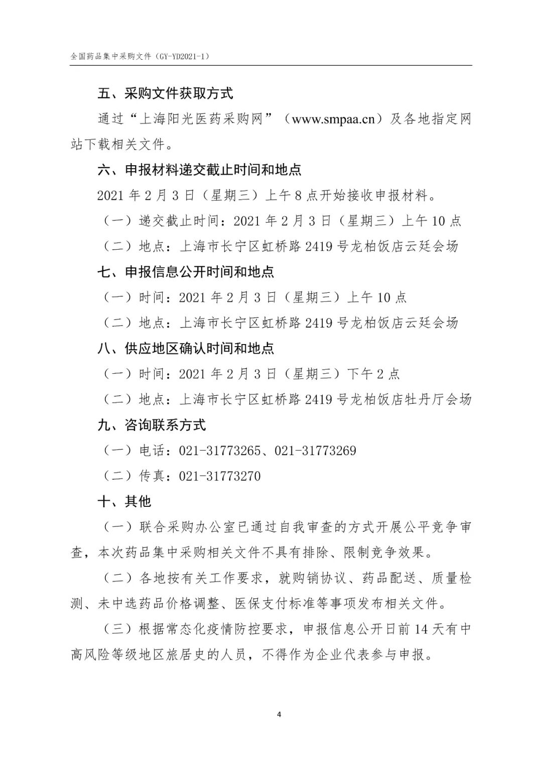
招商中心
适用于联众药械圈小程序,可发布和管理招商产品,查看代理申请等。
药直聘
适用于药直聘小程序,可发布和管理招聘职位,查看简历申请等。

联众药械圈 - 会员中心

切换账号密码登陆

联众药械圈 - 会员中心

切换手机验证码登陆

联众药直聘 - 会员中心

切换账号密码登陆
重磅!第四批国家药品集采来了!

时间:2021-01-15 17:58 │ 来源:药闻康策 │ 阅读:1366

2021年1月15日,国家组织药品集中采购和使用联合采购办公室关于发布《全国药品集中采购文件(GY-YD2021-1)》的公告,第四批国家组织药品集中采购和使用工作正式启动。



图片

图片

图片

图片

图片

图片

图片

图片

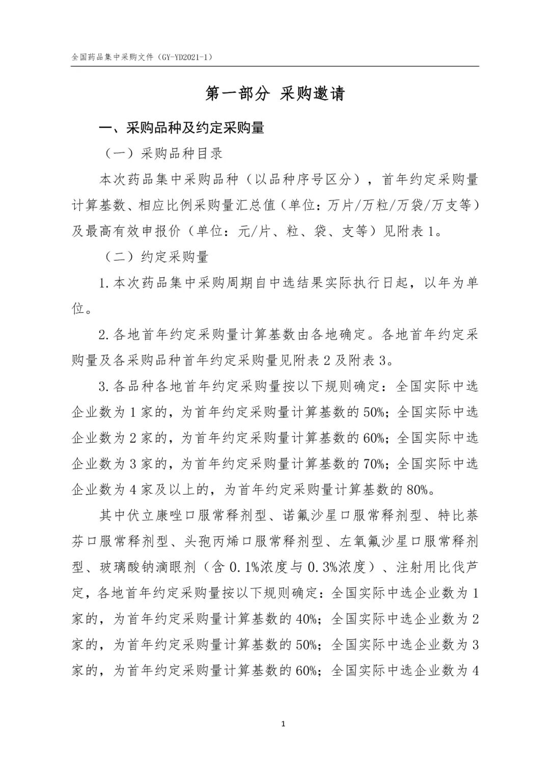
第四批国采采购品种及约定采购量:


image.png

图片

图片



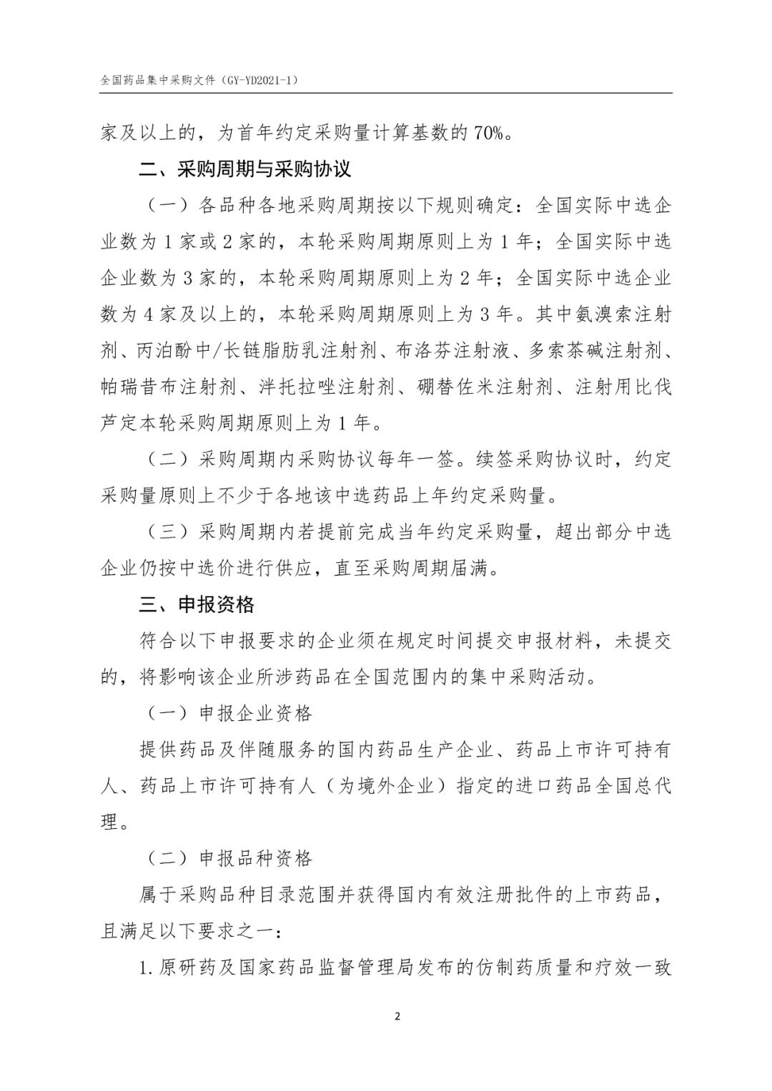
《全国药品集中采购文件(GY-YD2021-1)》显示,第四批国采开标时间为2021年2月3日本批集采共45个品种



评论区