广东7省联盟87个慢病常用药集采报名数据开始查看,290家企业、1198个品规符合申报条件,白云山天心等12个厂家涉及品种超10个,19个组别涉及企业超10家,独家品种50%的降幅要求,非独家超70%的淘汰率,此次集采竞争激烈程度可想而知。
昨日(3月7日),广东省药品交易中心发布《关于查看广东联盟常见病慢性病药品集中带量采购报名产品相关信息的通知》,共有290家企业、1198个品规符合申报条件,查看时间为即日起至2022年3月8日17:30时止。根据公布的数据显示,同组折算为代表规格的订单总量为110.23亿(片/粒/袋/支/天),不过这仅仅上一年度的参考值,并非最终医疗机构报量,根据规则,本次联盟集采要中选结果出来后医疗机构才开始申报采购量,也就是说采购量究竟是多少现在都是个谜。
报名企业的申报品种数量也可看出企业的品种结构和规模。根据采购单明细表来看,排名前列的依次为:白云山天心有23个、瑞阳制药16个、南国药业14个、山成都倍特和国药荣生均为13个。(限于篇幅,仅显示品种数量≥10企业情况)。

仅8家原研企业报名
从此前发布的采购规则来看,在分组方面对原研以及参比制剂毫无区别看待的意思,如果同组有过评品种原研和参比制剂视为过评类;假如同组无过评,则被合并为非过评类。
从符合条件原研厂家报名情况来看,仅仅只有8家企业报名,具体情况如下:

多个组别涉及企业超10家,利巴韦林注射剂达60家企业符合,竞争最为激烈
本次集采品种范围主要是慢性病、常见病用药,涉及42个药品87个品规,其中抗菌素达24个,且多为注射剂品种,因为规格多,厂家也不少,竞争可谓十分激烈。

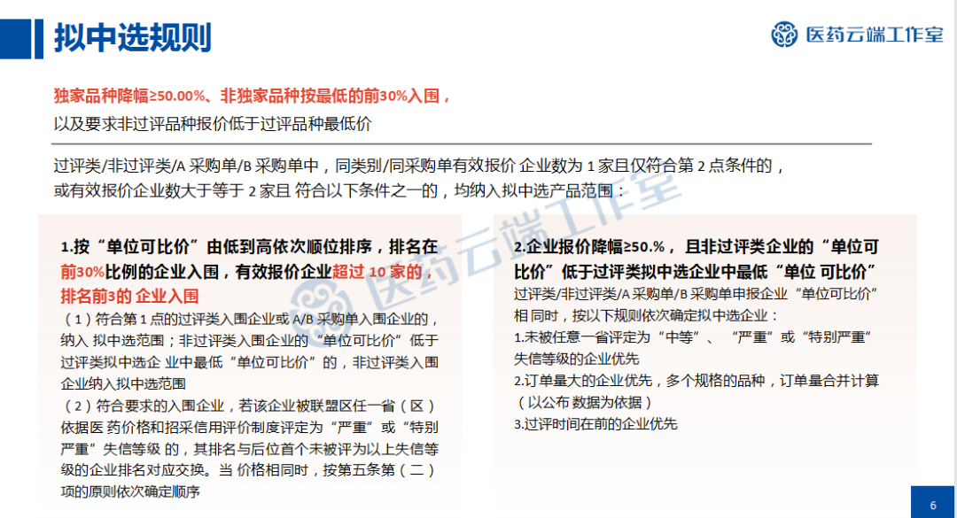
而根据采购规则,有效申报价超过10家的,仅排名前3的企业入围。
我们根据此次采购过评类/非过评类/A采购单/B采购单明细表发现,光利巴韦林注射剂B采购单就有60家企业符合,维生素C注射剂有42家,林可霉素注射剂40家,而维生素B6注射剂、庆大霉素注射剂、阿米卡星注射剂、维生素C口服常释剂型均超过30家。
按照不低于70%的淘汰率,竞争可谓十分激烈。

此外,从拟中选规则看,独家品种降幅≥50%就能拟中选,不过这最终还是要看厂家的市场取舍问题。毕竟医疗机构要根据中选结构来报量,最终采购需求量还是一个未知数。





